• 首       页
  • 企业概况
    企业简介
    发展历程
    领导团队
    资质荣誉
    组织架构
    管理体系
    形象视频
    宣传片
  • 设计团队
    总工程师
    总建筑师
    顾问总工程师
    副总工程师
    副总建筑师
    知名专家
    注册师
    获奖设计精英
  • 设计作品
    获奖作品
    办公建筑
    商业建筑
    教育建筑
    文化建筑
    体育建筑
    医疗建筑
    居住建筑
    智能化设计
    城市规划
    市政工程
    BIM项目
    水利工程
    岩土工程
  • 新闻中心
    企业新闻
    项目动态
    公示公告
  • 科技创新
    获奖成果
    鉴定成果
    规范标准图集
    专利
  • 党群工作
    党建工作
    工会工作
  • 招聘英才
  • 研发基地
  • 研究生教育
    培养专业
    教学动态
    研究生导师
  • 联系我们
公示公告

首页  >  新闻中心  >  公示公告

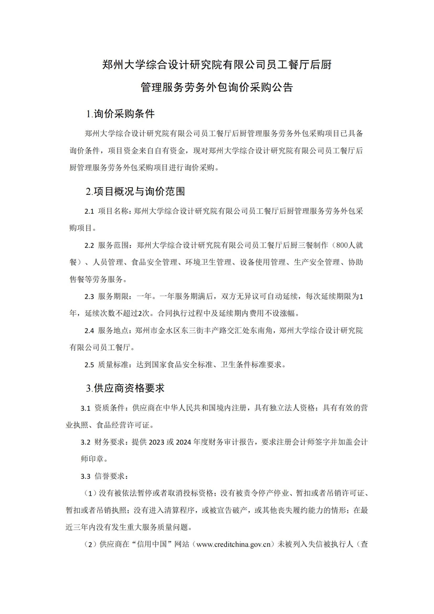
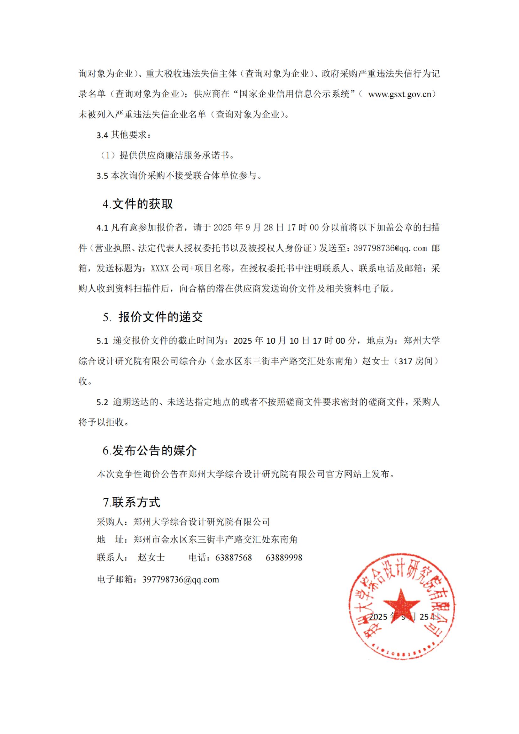
郑大综合设计研究院有限公司员工餐厅后厨管理服务劳务外包询价采购公告

供稿人:     发布日期:2025-09-24

询价公告_扫描版_01.jpg询价公告_扫描版_02.jpg

 

 


回到顶部

  • 豫公网安备 41010502003404号 豫ICP备11016895号-1 本网站内容版权所有,未经授权转载追究法律责任 网站设计:八六一
扫码关注官方微信